全体师生员工:
根据学校2025年暑假放假安排和维修改造需要,现将暑假期间后勤服务保障有关事宜通知如下:
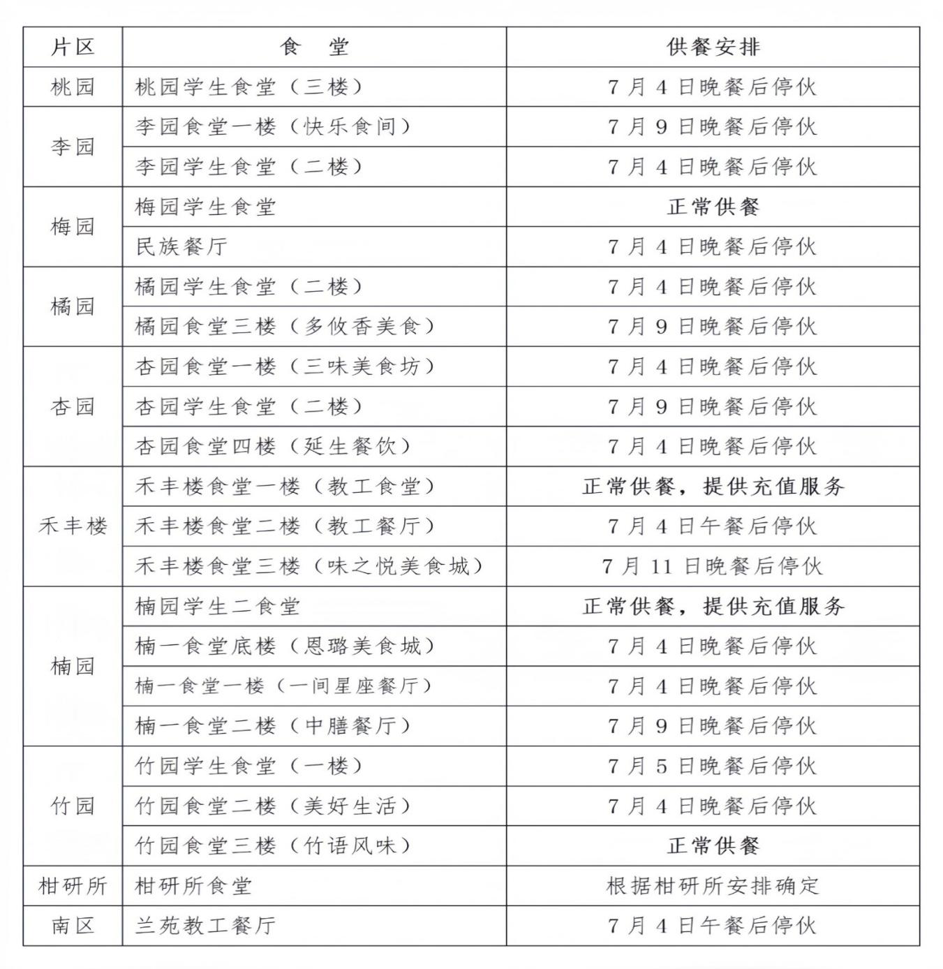
一、开伙食堂及校园卡充值点安排

补充说明:
1.教工餐厅8月28日中午起供餐;
2.其他食堂暂定于8月30日午餐起开餐,具体见食堂通知。
二、宿舍洗澡水、开水供应安排
1.7月16日至8月21日期间,根据宿舍在寝人数调整供水时间,假期将对澡水设施设备进行全面检修和维护,届时部分楼栋可能会短时间停供(具体以各宿舍值班室通知为准),8月22日起恢复正常供水,具体见各值班室通知。
2.宿舍楼层开水器将根据在寝人数合理确定运行台数。
三、公共教学楼开放时段
1.暑假期间一直开放的公共教学楼
8教、27教、33教、38教。
2.分段开放的公共教学楼
7月7日至7月27日:10教;
7月7日至8月3日:28教、31教、32教。
3.公共教学楼开放期间,开水正常供应。后期教学楼、自习室开关情况,根据学生人数和节能要求合理调整。
四、其他后勤服务保障安排
1.恒温游泳馆暑假期间正常服务,7月1日-8月31日服务时间调整为8:00—22:00(每天清场时间21:40,闭馆时间22:00)。
2.楠园、橘园快递服务站暑假期间正常服务,服务时间每天9:00-18:00;梅园、竹园快递服务站7月7日起停止接收新到包裹,7月11日起关停,8月25日起恢复正常营业。
3.接待服务中心北区丹桂楼、南区兰苑宾馆正常开展住宿及餐饮业务,金桂楼及桂园酒楼维修改造。
五、常用咨询及服务电话
1.公共维修:68253110
2.水电查询:68253743
3.食堂:68254701
4.宿舍洗澡水:68253809
5.公共教学楼服务:68367945
6.绿化环卫:68252212
7.快递服务站:橘园15310606861,楠园19112926825
8.接待服务(北区):订房68293000,订餐68252250
接待服务(南区):订房68251752,订餐68251581
9.会议服务中心:车辆服务68251288,会场服务68250598
特此通知。